歯科衛生士の採用難。通り一遍の内容では振り向いてもらえない
歯科衛生士の求人倍率は過去5年にわたり20倍近い高倍率が続いています。募集をしている歯科医院が多く、転職サイトには日々新しい求人情報が掲載されています。歯科衛生士にとっては、より自身のニーズに合った職場を選びやすい環境となっていますが、歯科医院にとっては、採用難と言える状況が続いています。(全国歯科衛生士教育協議会「歯科衛生士教育に関する現状調査の結果報告」)
採用難に加えて、歯科衛生士を採用したくても、採用活動に時間やコストをかけられないことがあるのではないでしょうか。特に、求める人物像を明確にして、必要項目を書かなくてはいけない求人票の作成は、「何をどう伝えれば良いかわからない」「効果的な書き方がわからない」などと負担に思うかもしれません。
冒頭でふれた通り、多くの歯科医院が歯科衛生士募集の求人情報を出しています。求める人材のイメージ、職場の雰囲気やアピールポイントなどをしっかりと伝えなくては、欲しい人材の目にとまることも難しくなってしまいます。
また、求人票を掲載してもなかなか応募がない場合、そもそも求人票が求職者の検索にヒットしていない可能性があります。一体、求人票の対応はどのようにすればよいのでしょうか。
求める人材にアプローチするために、求人票の作成や採用活動をアウトソースするのではなく、自院の理念や業務内容を自分たちの言葉で伝えることがとても大切です。自分たちで求人票を作成するメリットとして、次のことがあげられます。
- 自院の課題と求める人材像が明確になる
- 職場の空気感をもっともよく理解している自分たちで作成することで、自院にマッチした人材から応募の可能性が高まる
- 労働市場の変化や応募者に合わせて発信内容を変更できる
- 求人票をアウトソースすることによる時間やコストをセーブできる
- 先行きが見えにくい社会で柔軟に対応するという考え方を求人票にも反映できる
どのような人材を募集するか、確認しながら求人票を作成するのは骨が折れます。しかし、状況を十分に理解しないまま採用活動を行うと、求める人材とは異なる応募者の対応に追われたり、採用後のミスマッチによる離職率が高くなったりしてしまうなど、結果的に業務負担が増えてしまいます。
そのようなトラブルを防ぐためにも、求める歯科衛生士を熟知した上で求人票に反映することがとても大切です。そこで今回、歯科衛生士採用で活用できる求人票のテンプレートを用意しました。
歯科衛生士採用のテンプレート
求人票に盛り込むべき基本的な内容についておさらいしながら、歯科衛生士採用の求人票テンプレートについて見ていきましょう。
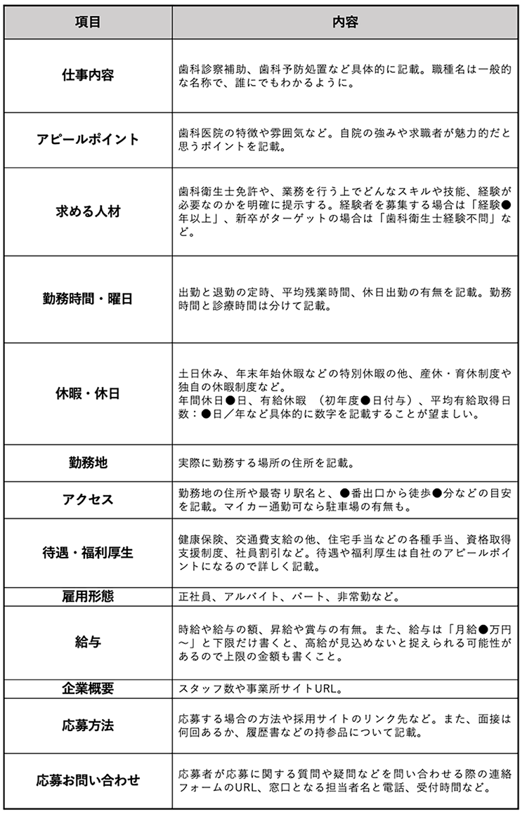
◆求人票の基本項目
求人票に必要な基本項目は次のとおりです。

上記の内容をもとに、自院が求める歯科衛生士に合わせた情報発信を意識しましょう。
◆求人票の見本
上記の基本的項目を参考に、次のような求人票を作成することができます。今回は2パターン用意しました。求職者の関心が高いキーワードを使いながら、必要なスキルや仕事内容がしっかりと伝わる求人票であることが大切です。
【その①】
《●●科(例:小児、矯正等)の歯科衛生士募集!》
・アピールポイント① ※職場環境(院長の性格)を記載
・アピールポイント② ※見学OK記載。※昇給賞与 ※勤務時間
・アピールポイント③ ※昼休みが長いところが多いので、中抜けできれば記入。
——————————–
【仕事内容】
歯科衛生士業務全般
・歯科診療補助
・歯科予防処置
・歯科保健指導
特別な治療をしている場合は記載必須
地域密着型など追記
清掃が含まれない場合は記載
1日に対応する大体の人数
患者担当制
完全予約制
ユニット数
——————————–
【診療内容】
・一般歯科
・小児歯科
・審美歯科(社割有り)
・ホワイトニング(社割有り)
・訪問診療
——————————–
【勤務時間】
9:00~17:30(実働7.5時間)
残業月平均●時間
※昼休憩中は外出OK
——————————–
【休日休暇】
・完全週休2日制(土日祝)
・年間休日●日
・夏季休暇
・年末年始休暇
・有給休暇
——————————–
【職場環境】
活躍中のスタッフ
在籍スタッフ数。男女比
20代/30代/40代/50代/60代と幅広く活躍中!
院長の性格・雰囲気等
休憩室・更衣室・ロッカーの有無
休憩中の過ごし方
(例:みんなでワイワイお昼を食べています!)
——————————–
【雇用形態】
正社員/パート・アルバイト/業務委託
【給与】
月給/時給 ●万円〜●万円
※スキル・経験により応相談
求人の給与設定にも給与幅は必須
<モデル年収>
入社●年目 ●代 ●万円
※各種手当・賞与含む
——————————–
【応募条件】
<必須>
歯科衛生士免許
<歓迎>
・未経験者歓迎
・新卒・第二新卒OK
・主婦(夫)歓迎
・ブランクのある方も歓迎
・ハローワークでお仕事お探し中の方も歓迎
・子育てママ在籍中!!
・専門学校卒業予定の方
・国家試験合格待ちの方もご相談ください
——————————–
【勤務地】
住所
<アクセス>
・「●駅」から徒歩●分
※マイカー通勤可(無料駐車場あり)
——————————–
【待遇・福利厚生】
・社会保険完備
・交通費支給
・昇給年1回
・賞与年2回
・健康診断
・残業手当
・住宅手当
・マイカー通勤可
・転勤なし
・社内禁煙
・フレックスタイム制
・産前産後休暇
・育休休暇
・退職金制度
・制服貸与
・クリーニング
・個人ロッカーあり
・髪型自由・ネイルOK
——————————–
【企業概要】
・企業名:
・事業内容
・所在地:
・資本金:
・従業員数:
・会社URL:
——————————–
【人員構成】
・男女比:
・年齢構成:
——————————–
治療方針やアピールポイントを院長の言葉として記載することで、採用に繋がった例もあります。自院のHPやブログが充実していれば、上部に掲載することで職場を理解してもらいやすくなります。
【その②】
《院長より》
●年に●歯科医院を開業しました。
当院では「抜かない治療」をモットーに、痛くない歯医者さんを目標に日々努力してきたことが実を結び、来院される患者さんも増えてきました。
(患者層の記載)
例:近隣のお子様やご家族のかかりつけ歯科医として、信頼される町の歯医者さんとして、●年続いて参りました。お子様連れで来院される患者様向けにキッズルームも完備しております。
例:ビジネス街に位置していることから、お仕事の合間にご来院される患者様も多くいらっしゃいます。
福利厚生を良くするため●年に医療法人化しています。今より質の高い治療を施せるように、歯科衛生士さんを募集しています。
山田 太郎
●大学●部出身
●勤務を経て●年開業
——————————–
《アピールポイント》
・完全週休2.5日制(木・日・祝+半日休み)
・完全予約制のため、ほぼ残業なし
・仕事もプライベート両方充実させたい方にぴったり
・遠方の方にはお引越し代、家賃補助します
・スキルアップ支援あり(院外研修費全額支給)
////////////////////////////////////////////////////
応募前の見学も歓迎しております
<お問い合わせ>
03-●●-●●(担当:●まで)
*Indeed*(インディード)で見たとお問い合わせください
////////////////////////////////////////////////////
——————————–
【仕事内容】
・予防歯科、PMTC(高度な口腔清掃)
・インプラント治療のアシスタント
・ホワイトニング
※事務業務・清掃業務は基本的にありません
《●歯科医院について》
〈診察時間〉
午前 9:00〜12:30
午後 14:30〜19:00
※完全予約制
〈休診日〉
毎週●曜日・●曜日
〈診察内容〉
一般歯科、審美、矯正、インプラント、予防、訪問、小児、口腔外科、歯内、歯周、保存など
矯正治療内容:ワイヤー矯正(表)、ワイヤー矯正(裏)、インビザライン(マウスピース矯正)、3Dデジタル矯正など
〈在籍スタッフ数〉
歯科医師:●人
歯科衛生士:●人
歯科助手:●人
男女比:●:●
〈1日の患者数〉
約●人
ユニット数:●台
※患者担当制 当てはまれば追記
〈衛生管理について〉
・基本セット:個別に滅菌パックでオートクレーブ滅菌
・グローブ:患者様ごとに交換
・紙コップ、エプロン、フェイスカバー:患者様ごとに廃棄
・タービン、コントラなど:患者様ごとにオイルライザーで滅菌
——————————–
【雇用形態】
正社員/パート・アルバイト/業務委託
【給与】
月給●万円〜●万円
※経験や能力を考慮いたします
年収例:歯科衛生士経験●年
月給+賞与●回+資格手当+通勤手当+残業代=●万円〜●万円
——————————–
【勤務時間】
8:30〜19:00
※残業はありません
※お昼休みに帰宅可能
※土日勤務の場合、手当や時給UPがあれば記載
——————————–
【休日休暇】
・完全週休2日制
・年間休日●日
・夏季休暇・GW休暇
・年末年始休暇
・有給休暇(有給消化率●%)
——————————–
【応募条件】
〈必須〉
歯科衛生士免許
※国家試験合格待ちの方もご相談ください
〈歓迎〉
新卒、第二新卒、未経験歓迎
ブランクOK/主婦・主夫歓迎
扶養内勤務歓迎(アルバイト・パートの場合)
U・Iターン歓迎
シニア活躍中/中高年歓迎
年齢不問/経験不問
子育て中の方も歓迎
ワークライフバランスが充実しており家事との両立可能です
——————————–
【待遇・福利厚生】
・社会保険完備(雇用、労災、歯科医師国保、厚生年金)
・交通費支給
・昇給年1回
・賞与年2回
・健康診断
・残業手当
・住宅手当
・マイカー通勤可
・転勤なし
・社内禁煙
・産前産後休暇
・育休休暇
・退職金制度
・制服貸与
・クリーニング
・個人ロッカーあり
・髪型自由・ネイルOK
——————————–
【勤務地】
住所
<アクセス>
●「●駅」から徒歩●分
マイカー通勤可(無料駐車場あり)
——————————–
【採用の流れ】
※面接時は履歴書(写真貼付)・職務経歴書(職歴ある方)、歯科衛生士の免許証をご持参ください。
※事前の職場見学も歓迎します!
医院を見てから面接に進んでいただいても大丈夫ですので、お気軽にお問い合わせください!
【ホームページURL】
自院HP
////////////////////////////////////////////////////
<応募・お問い合わせ>
①Indeed からの応募
氏名、メールアドレス、電話番号等を入力して簡単応募。
応募後、折返しご連絡させていただきます。
②電話でのお問い合わせ
03-●●-●●まで(採用担当:●)
「 Indeed (インディード)を見た」とお問い合わせください。
////////////////////////////////////////////////////
さらに魅力的な歯科衛生士採用の求人票にするために
さらによい歯科衛生士採用の求人票を作るために、押さえるべきポイントがあります。
◆女性の働きやすさを意識した内容にする
求職者に読んでもらえる求人情報にするためには、「知りたい」と思える情報が記載されている必要があります。そのため、求職者のニーズをしっかり把握することが重要です。
歯科衛生士全般を考えると、現状、歯科衛生士の9割が女性(※)であることから、女性のライフサイクルに配慮している姿勢を打ち出すことはとても大切です。歯科衛生士の方は結婚や出産を機に退職し、子どもが成長したことで職場復帰をする方が多いという特徴があります。
求職者のニーズを考える際、以下の「勤務時間」「勤務地」「時給・給与」「万部機会の有無」のような切り口で整理をするとわかりやすくなります。ここでは、女性の方にフォーカスして、それぞれどんなニーズを持っているのかを確認し、例文も見ていきましょう。
(※)「歯科衛生士の勤務実態調査 報告書」公益社団法人 日本歯科衛生士会
https://www.jdha.or.jp/pdf/outline/r2-dh_hokoku.pdf
・勤務時間
同じ歯科医院に長く勤めるためにも、家庭や育児と両立できる「残業ほぼなし」「18時退社」といった条件を必須にしている求職者もいます。 また、子育て中の場合、子どもの学校行事や体調不良などに対応するため、勤務時間に融通が利くかといったところを気にする傾向があります。
自院の制度によりますが、取り入れている場合は「フレックスタイム制度」「時差出勤」といったキーワードはアピールポイントとなります。ほかにも、昼休みに中抜けできる場合は「昼休憩中の外出OK」などと記載するとよいでしょう。
(例文)
- 自分の都合に合わせて勤務スケジュールを組み立てることができるので、家庭や育児と両立できること間違いなしです。
- 10時からの診療開始なので、お子さんを送った後に勤務開始!さらに通勤ラッシュとは縁が遠い歯科医院です。
・勤務地
勤務地をベースに働く場所を探す人も多いので、「自宅から徒歩圏内」「最寄駅から30分圏内」「駅直結」「マイカー通勤OK」といった内容を求人票に入れることもポイントです。また、電車での通勤・帰宅ラッシュを避けたい求職者の場合は、就職や転職を機に勤務地の近くに引っ越しをするケースもあるため、家賃補助などの制度がある場合は記載することで求職者から魅力的に感じてもらいやすいでしょう。
ほかに勤務する歯科医院の周辺情報について記載することもおすすめです。たとえば、歯科医院の近くに商店街がある、ショッピングモール内の医院であるといったことは、仕事終わりに買い物ができるというメリットがあります。こういったアピールポイントは積極的に記載するといいでしょう。
(例文)
- 当クリニックは「〇〇駅」より徒歩〇分!駅チカで通勤便利な場所に開院しています。
- 歯科医院周辺には商業施設など便利な施設がたくさんあり、仕事の前後に買い物を楽しむことができます。
・時給・給与
時給や給与については他の歯科医院の歯科衛生士と同じ水準、もしくはそれ以上であることが重視されます。
同じ時間働くのであれば、給与は高いほうが求職者には魅力的です。 特に現職やブランクがあり以前勤務していた歯科医院の給与に不満がある人や、歯科衛生士としての知識・技術・経験等のスキルを十分に身につけられた人は、自身のキャリアアップとして、給与は最も重要と考える人が一定数います。昇給の可能性があれば、その旨も記載するとよいでしょう。
(例文)
- 月給額については、前職、経験などを考慮します。
- 土曜日出勤手当 時給+100円、日曜日出勤手当 時給+200円の時給アップします。
・学ぶ機会の有無
結婚や出産、育児などでブランクがある歯科衛生士の場合、新しい技術を学ぶための講習会の参加や研修費用の負担なども確認するポイントです。スキルアップのための費用を負担する制度があれば、「社外研修への参加補助」「セミナー補助」といったキーワードを入れると求職者に魅力的に感じてもらいやすいでしょう。
(例文)
- 空き時間は、実技の練習が可能です。
- 社外研修への参加補助(短時間勤務)、社外研修への参加補助(費用)、資格取得支援制度など、意欲のある方にはいろいろな研修に参加していただけるように配慮しています。
Indeedなら求人票作成のプロセスをスムーズに進められる
本記事で紹介をしてきた求人票テンプレートですが、Indeedでは求人情報作成の際にいつでも利用が可能です。
求人票の作成画面で「求人テンプレートが利用可能です」という項目の「詳しく見る」をクリックすると入力例を確認でき、記載するべき内容が分かるので便利です。

テンプレートの記入が完了したら、公開前にプレビューでどのようにIndeedで表示されるか確認しましょう。

また、Indeedの求人票は5点まで画像を掲載できます。画像は文章では伝わりきらない多くの情報を伝えられるため、求職者が「その職場で働いている自分」をよりイメージしやすくなるため、掲載をおすすめします。
どのような種類が望ましいかについては、メイン画像は「採用ターゲットに近い社員」さらに「会社や店舗の雰囲気が伝わる写真」や「自社のサービスや商品の画像」というようにヒントが表示されますので、まずはそちらをご参照ください。
加えて、Indeedの求人票は掲載後であっても、いつでも書き換えが可能です。応募状況や職場の様子を確認しながら、求人情報の内容を変更するなどスピーディな対応ができることも特長です。
さらに有料オプションである「スポンサー求人」を使うと、自社の求人情報がより求職者の目に留まりやすくなり、求めている人材からの応募につながることが期待できます。
たとえば、スポンサー求人を利用して一定の条件を満たすと、ロゴマークなどが表示された求人情報が検索結果に表示されます。画像が表示されることでクリック率の向上につながったというケースも見られるため、いかに求職者の目に留まりやすくするかということが重要な視点であると言えます。

スポンサー求人の料金の仕組みは「クリック課金型」となっており、掲載された求人情報を求職者がクリックしてはじめて料金が発生する仕組みです。クリック単価は入札形式で決まるため、他社の入札状況や求職者からの需要によって変動します。
まとめ
採用活動の中で、「求人票の作成」は基本中の基本ですが、大きな時間と労力がかかります。そして、せっかく書き上げたものでも、求職者のニーズに合致した内容でなければ興味を持ってもらえません。求める人材に読んでもらい、かつ応募をしてもらえる求人票にするためには、求職者が求めるものは何か、そしてそれに対応する職場の魅力は何か、それぞれを見極めることが重要です。
今回紹介した求人票テンプレートを活用し、採用活動を効率的に進めていきましょう。
photo:Getty Images